首页 > 信息公开 > 民生微实事
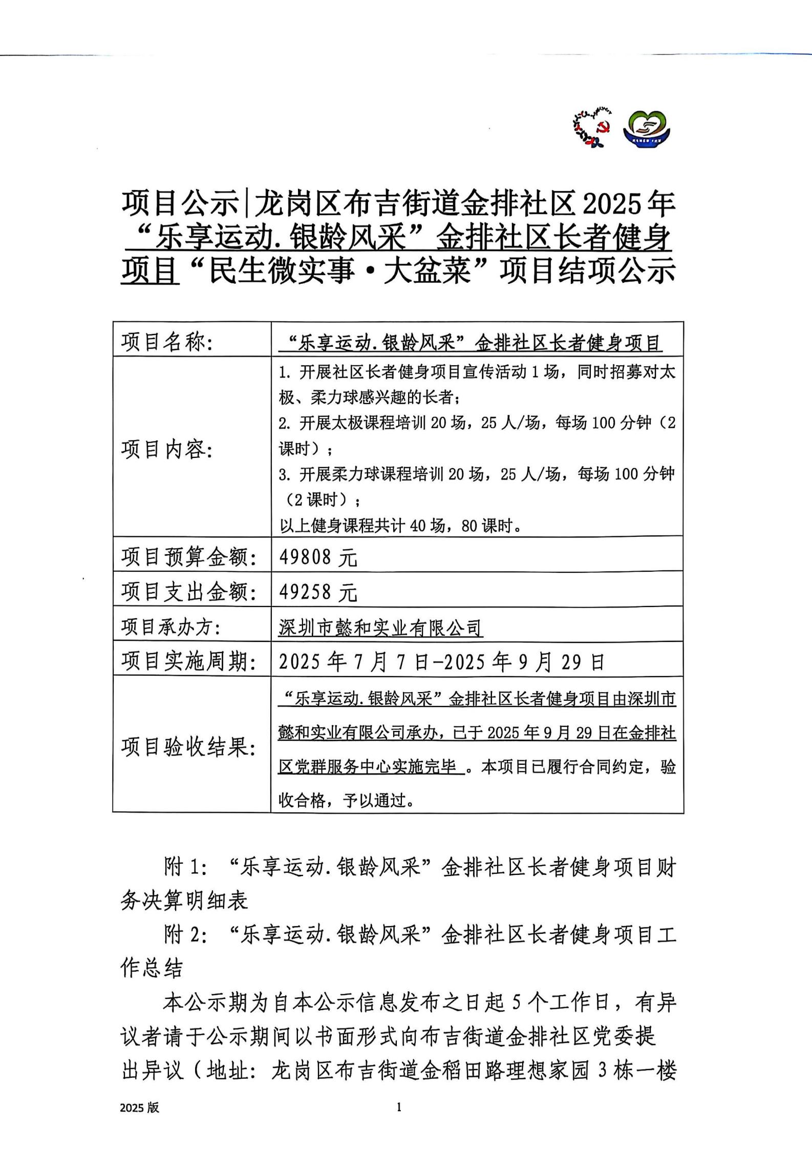
项目公示|龙岗区布吉街道金排社区2025年“乐享运动.银龄风采”金排社区长者健身项目“民生微实事·大盆菜”项目结项公示
发布时间: 2025年11月04日

2025年“乐享运动.银龄风采”金排社区长者健身项目结项公示_00.jpg2025年“乐享运动.银龄风采”金排社区长者健身项目结项公示_01.jpg2025年“乐享运动.银龄风采”金排社区长者健身项目结项公示_02.jpg2025年“乐享运动.银龄风采”金排社区长者健身项目结项公示_03.jpg2025年“乐享运动.银龄风采”金排社区长者健身项目结项公示_04.jpg2025年“乐享运动.银龄风采”金排社区长者健身项目结项公示_05.jpg2025年“乐享运动.银龄风采”金排社区长者健身项目结项公示_06.jpg2025年“乐享运动.银龄风采”金排社区长者健身项目结项公示_07.jpg2025年“乐享运动.银龄风采”金排社区长者健身项目结项公示_08.jpg2025年“乐享运动.银龄风采”金排社区长者健身项目结项公示_09.jpg2025年“乐享运动.银龄风采”金排社区长者健身项目结项公示_10.jpg2025年“乐享运动.银龄风采”金排社区长者健身项目结项公示_11.jpg2025年“乐享运动.银龄风采”金排社区长者健身项目结项公示_12.jpg2025年“乐享运动.银龄风采”金排社区长者健身项目结项公示_13.jpg2025年“乐享运动.银龄风采”金排社区长者健身项目结项公示_14.jpg2025年“乐享运动.银龄风采”金排社区长者健身项目结项公示_15.jpg2025年“乐享运动.银龄风采”金排社区长者健身项目结项公示_16.jpg2025年“乐享运动.银龄风采”金排社区长者健身项目结项公示_17.jpg2025年“乐享运动.银龄风采”金排社区长者健身项目结项公示_18.jpg2025年“乐享运动.银龄风采”金排社区长者健身项目结项公示_19.jpg2025年“乐享运动.银龄风采”金排社区长者健身项目结项公示_20.jpg2025年“乐享运动.银龄风采”金排社区长者健身项目结项公示_21.jpg2025年“乐享运动.银龄风采”金排社区长者健身项目结项公示_22.jpg2025年“乐享运动.银龄风采”金排社区长者健身项目结项公示_23.jpg2025年“乐享运动.银龄风采”金排社区长者健身项目结项公示_24.jpg2025年“乐享运动.银龄风采”金排社区长者健身项目结项公示_25.jpg2025年“乐享运动.银龄风采”金排社区长者健身项目结项公示_26.jpg2025年“乐享运动.银龄风采”金排社区长者健身项目结项公示_27.jpg2025年“乐享运动.银龄风采”金排社区长者健身项目结项公示_28.jpg2025年“乐享运动.银龄风采”金排社区长者健身项目结项公示_29.jpg2025年“乐享运动.银龄风采”金排社区长者健身项目结项公示_30.jpg

附件下载
相关文章