搜索
深圳市
切换各区级
福田区
罗湖区
盐田区
南山区
宝安区
龙岗区
龙华区
坪山区
光明区
大鹏新区
深汕特别合作区
首页
>
信息公开
>
民生微实事
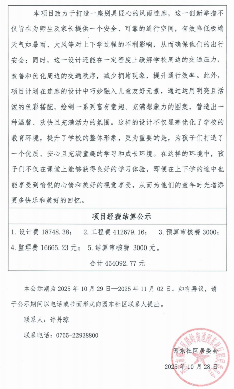
项目公示|福田区园岭街道园东社区儿童友好街区风雨连廊工程建设“民生微实事”项目实施结果公示
发布时间: 2025年10月29日
附件下载
相关文章