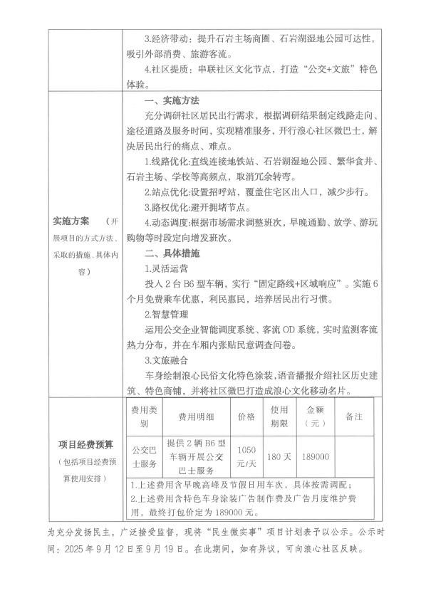
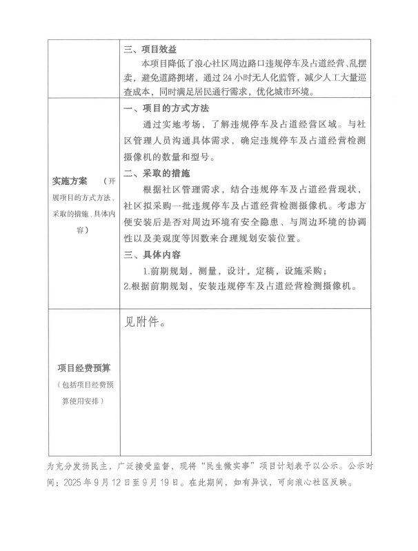
搜索
深圳市
切换各区级
福田区
罗湖区
盐田区
南山区
宝安区
龙岗区
龙华区
坪山区
光明区
大鹏新区
深汕特别合作区
首页
>
信息公开
>
民生微实事
项目公示|宝安区石岩街道浪心社区2025年周边路口违规占道经营检测视频监控项目及便民接驳项目“民生微实事”项目计划公示
发布时间: 2025年09月18日
附件下载
相关文章